太阳成集团tyc7111
学校主页
信息门户
网络教学平台
图书馆
网站首页
太阳概况
学院简介
学院领导
组织机构
师资队伍
联系我们
党群工作
教学科研
教学工作
科学研究
求真讲坛
学生成长
团学活动
学生风采
学生双创
社会服务
未成年人心理健康教育辅导中心
中小学生心理健康教育中心
基础教育发展研究中心
太阳集团
招生快讯
专业介绍
就业服务
专业认证
规章制度
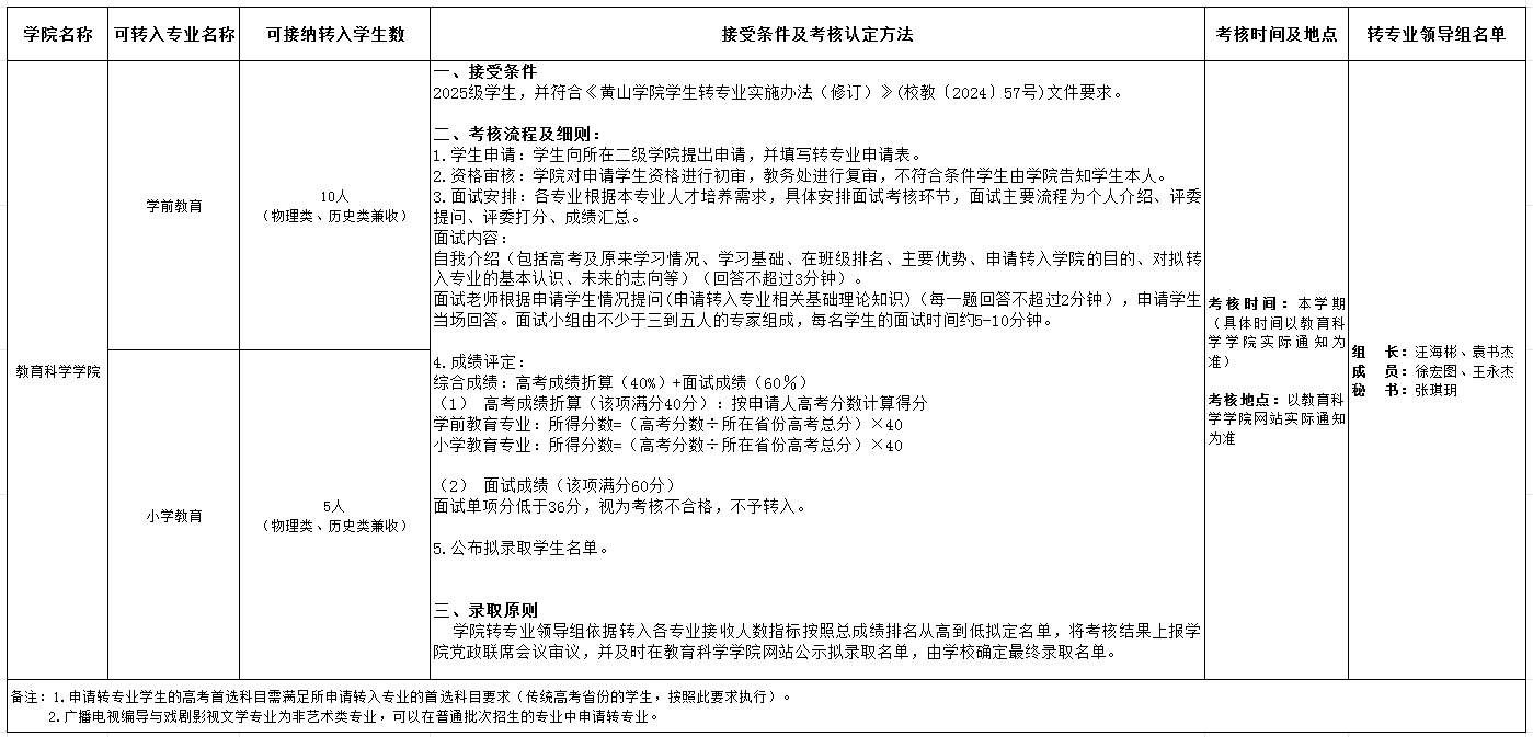
2025-2026学年学生第一次转专业太阳成集团tyc7111接收指标及实施细则
发布者:太阳成集团tyc7111
发布时间:2025-11-28
浏览次数:
390